- High Level Overview -
The embo business continuity assistant [EBCA] is designed to support the implementation of a maintainable and measurable risk and quality management system which ensures the continued existence of an organisation and put you on a solid path of continued improvement and to achieve Zeroharm in terms of Safety, Health / Hygiene, Road Transport, Environment & Quality (SHREQ).
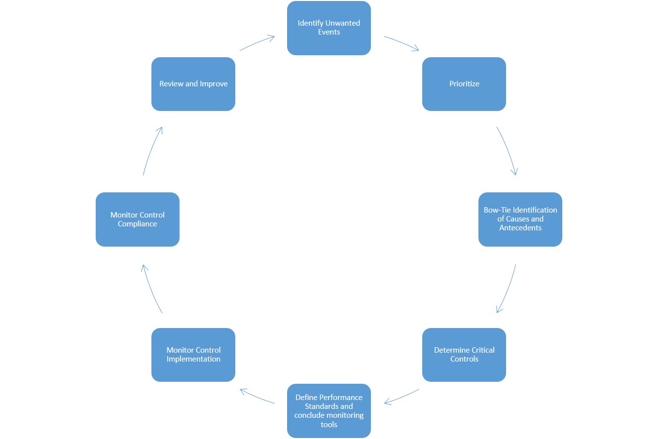
EBCA comprises all the components required by the Plan-Do-Check-Improve [PDCI] cycle:
- EBCA consists of numerous data stores and
modules. This can be divided into 2 main groups :
- Each element/sub element of your management system should have a set of instructions and a set of tools
to ensure its proper implementation.
The toolkit consists of a variety of software tools to assist you with the implementation of the requirements as set out by the instruction
kit.
Everything that you need to keep a record of
is captured and integrated in the program.
This part of the program must assist with
the review and
it inform management of the progress or regression of the SHERQ management
system.
The instruction kit is your own SHERQ management system manual. It consists of documents that provide information, policies, procedures, codes of practices, standards, templates, samples, etc.
It delivers the What,When,Why,How, and by
whom of your management system.
- There is continuous interaction between
the instruction kit and the tool kit. The instructions provide the initial how,
why, who, when, etc. that the tools should accommodate.
- Many tools will provide feedback that
will require a re-look at the policy, standards, procedures, etc. This
interaction ensures continuous and controlled improvements.
Every business and management style is unique. The EMBO business continuity assistant is
highly flexible and adaptable. It can be shaped to suit your particular needs
without the need of re-programming the system.
Because of this flexibility, configuring the system correctly to your particular needs, but still ensure compliance, is a pre-requisite for your continued improvement plan. The menu system of the program is fully
user-definable and will reflect the Integrated Management System that you want to
implement.
During the Implementation, elements and sub elements may be in different stages of completion.
Implementation of each element may happen asynchronously / parallel.
EBCA will plot the progress on a continuos basis.
EBCA self ( actions and project modules ), will be used to manage the implementation.
The SHERQ Management System Modules first screen will provide you with a birds-eye view of your progress.
- Baseline
- Incident Investigations
- Incident Reviews
- High Potential Risk Incidents
- High Risk Work Verifications
- Critical Control Reviews and Verifications
- Near Hits
- Hazard Source Analysis
- FMEA/FMECA
- Hazop
- Issue Base
- Suggestion Scheme
- Whistle Blowing
- JSA
- Health and Safety Meetings
- Swift
- Toolbox Talks
- Audits
- Inspections/PTO’s
- Ad-hoc observations
- General Awareness
- Legal Requirements
Unwanted events are Prioritized with the following process :
1. Each event is judged on the impact it will have with no controls in place.
Probability is 1 (100%). If it happens , what is the consequence.
2. The events are then sorted based on the risk ratings arrived above.
3. From the Highest to the Lowest , matter experts are assembled to asses
the event based on current controls in place. Probability and impact is
calculated based on known facts and experience.
A new assessed risk rating is arrived at for each event.
4. From the highest to the lowest, the events are then sorted based on the
new assessed risk ratings arrived at the previous step.
5. From the Highest to the lowest , a detailed bow-tie analysis is done
on each unwanted event.


A Detailed bow-tie analysis is conducted on each unwanted event.
Prevention :
- All causes and their atecedents are portrayed and described
- Antecedent combinations should be considered
- Up and down stream effects should be identified and described
- Consequences
- All consequences are specified
Each Cause is analyzed to determine what controls need to be in place.
- Each Control ( Master Control Definition ) is the described in detail
- All places where the control must be implemented are identified and specified
- Any control whose failure will result in the event happening is identified,
as a critical control and marked as such
- Any owner is appointed for each critical Master Control
The owner accepts responsibility company wide
Each Master Critical control is defined ( where applicable ) in detail with :
- A performance standard
- A Control Owner Questionnaire result based the performance standard
- Critical Control Reviews questionnaire
- Critical Control Verifications questionnaire
- PTO's
- Planned inspections
- Audit Protocols
At each site where a control must be implemented :
- Identify owners
- Provide budget if required
- Train owners
- Formally appoint owners
At each site where a control is implemented, ensure :
- Performance is monitored and recorded at prescribed intervals ,
by the Control owner
- Inspections / Evaluations are done and recorded at prescribed intervals
- Control Failures update the compliance status of the control
- Escalations are in place
- Incidents must update the compliance status of the control
At regular intervals, review the performance of the controls :
- Improve compliance
- Revisit the Bow-tie
- Revisit Performance Standard
- Redesign PTO's, inspections and audits
- Do refresher training
- Revitalize stagnant activities
An Actions Manager is always available to ensure nothing falls through the cracks.